跳到主要內容區
您的瀏覽器不支援JavaScript功能,若網頁功能無法正常使用時,請開啟瀏覽器JavaScript狀態
課外活動指導二組 - 實踐大學高雄校區
搜尋
Menu
首頁
關於我們
業務執掌
法令規章
原住民族學生資源中心
官方社群
Instagram
Threads
學生組織|社團
學生會
學生議會
畢業生聯誼會
親善服務代表隊
社團
系學會
獎助學金
校內-獎助學金
校外-獎助學金
場地|設備|海報區借用
場地借用
設備借用
海報區張貼登記
班會紀錄
相關表單
社團表單
班級表單
網站管理
首頁
最新公告
校內資訊
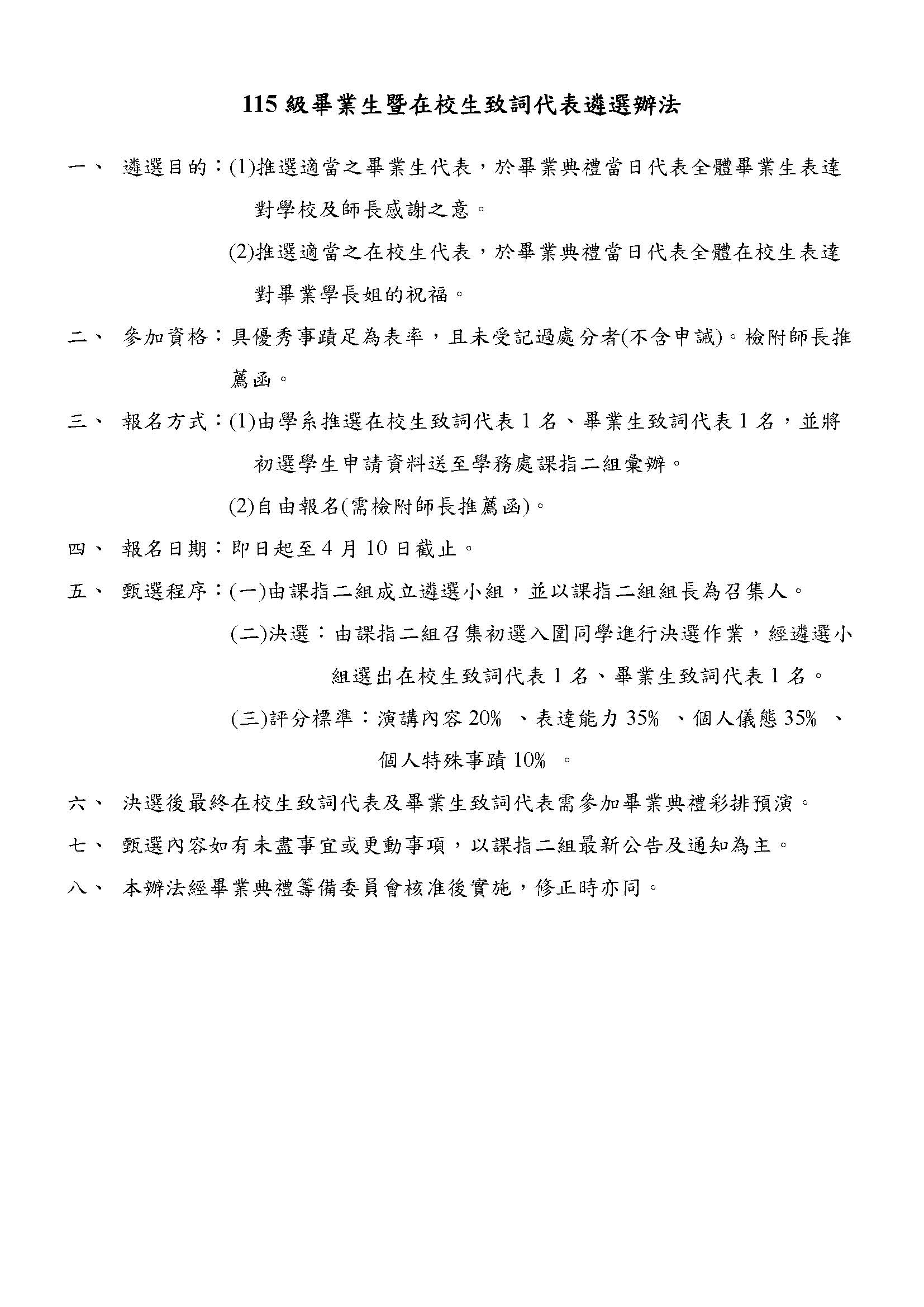
115級畢業典禮【畢業生暨在校生致詞代表甄選】自由報名組
受理申請至115年04月10日(五)止
115級畢業典禮致詞代表報名表.doc
115級畢業典禮致詞代表報名表.odt
115級畢業典禮致詞代表報名表.pdf
瀏覽數:
友善列印
分享
登入成功
Close (Esc)
Share
Toggle fullscreen
Zoom in/out
Previous (arrow left)
Next (arrow right)